Instance Verification Kit (IVK)
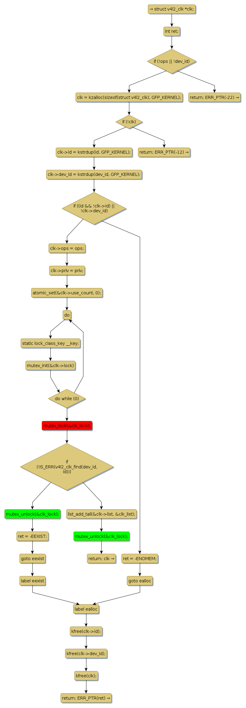
mutex lock @ [3996+22+/linux-3.19-rc1/drivers/media/v4l2-core/v4l2-clk.c]
Instance Signature: clk_lock
|
The Matching Pair Graph:
|
|
Function Name
|
Control Flow Graph (CFG)
|
Events Flow Graph (EFG)
|
Source Correspondence
|
|
v4l2_clk_register
|
|
|
[3454+17+/linux-3.19-rc1/drivers/media/v4l2-core/v4l2-clk.c]
|